首页
关于我们
系统与产品
新闻资讯
企业业绩
联系我们
诚心 务实
团结 进取
Serving the life of science and
technology civilization.
Read more
农业水价综合改革系统
河湖长制系统
高标准农田建设管理系统
水肥一体化系统
农业高效节水灌溉系统
防山洪预警系统
灌区续间配套与节水改造系统
智慧水务一体化系统
关于我们
系统与产品
新闻资讯
企业业绩
联系我们
产品中心
PRODUCT CENTER
产品中心
产品中心
产品中心
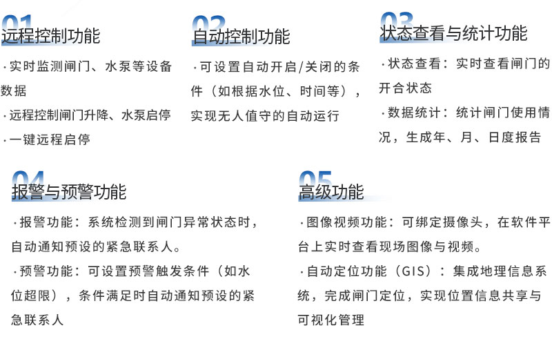
测控一体式闸门
发布日期:
2025-02-13
返回列表
www.beijingyuyu.com
北京市丰台区汽车博物馆东路6号3号楼1单元11层1101-G04(园区)
京ICP备2021029672号-1
联系我们
contact us
www.beijingyuyu.com
北京市丰台区汽车博物馆东路6号3号楼1单元11层1101-G04(园区)
All Rights Reserved